学院简介
联合管理委员会简介
组织机构
办学特色
学院标识
校园风光
学院宣传片
学院大事记
党建工作
规章制度
理论学习
工会活动
专业设置
培养方案
教学工作
科研工作
电气工程及其自动化
电子信息工程
通信工程
软件工程
物联网工程
西班牙语教师
招生信息
招生简章
考生问答
录取查询
生活设施
创新创业
就业信息
学生出境
教师出境
交流实践
文化活动
考试培训
西语角
学生资助
心理园地
校历获取
投稿之窗
党团建设
教学科研
学生事务
国际交流
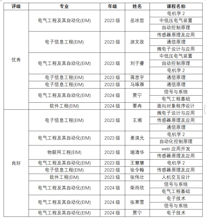
根据“智汇课堂·优笔记”引进课程深度学习激励活动要求,经学院评审小组对学生的笔记完整性、逻辑性、个性化思考及视觉呈现效果进行了综合评比,刘子睿等7名同学总评等级为优秀,贾宁等9名同学总评等级为良好,评定结果公示如下:
马拉加工程学院
2026年 3月 27日